Submission type
Coded Agent with UiPath SDK
Name
Abhishek Jagtap
Industry category in which use case would best fit in (Select up to 2 industries)
Marketing/Sales
Complexity level
Advanced
Summary (abstract)
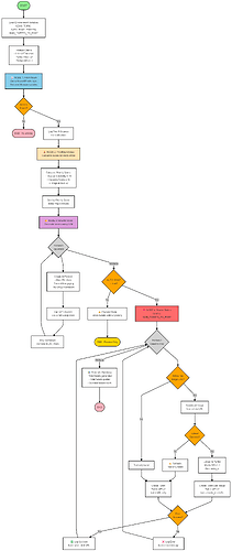
This application is an automated news aggregation and Twitter posting system built with LangGraph. It fetches recent news articles on a specified topic, prioritizes them based on source credibility and recency, generates engaging tweet summaries using AI, and optionally posts them to Twitter with images & links.
START ↓
Fetch News ↓
Prioritize Articles ↓
Rewrite News ↓
Post to Twitter ↓
END
Detailed problem statement
In today’s fast-paced digital era, the volume of online news grows exponentially every hour. Journalists, content creators, and social media teams struggle to:
Stay updated with breaking news in real time
Summarize lengthy articles into short, engaging posts
Maintain consistency and frequency in social media updates
Ensure credibility by prioritizing reliable sources over unverified ones
Manually scanning news feeds, evaluating source reliability, crafting summaries, and posting on Twitter (X) is time-consuming, inconsistent, and error-prone.
This process demands an automated, intelligent system that can handle the end-to-end flow — from fetching news to sharing it online — with accuracy, speed, and quality.
Detailed solution
News_Twitter_Agent solves this problem by creating an AI-driven automation pipeline using UiPath SDK + LangGraph that:
Fetches real-time news on any specified topic using the NewsAPI.
Evaluates and prioritizes articles based on credibility (trusted sources), recency, and image availability.
Rewrites articles into concise, eye-catching tweet summaries (under 280 characters) using GPT-based AI models via UiPath LangChain.
Posts the tweets automatically to Twitter (X) using Tweepy APIs — complete with images when available.
Supports preview mode, allowing safe testing before live posting.
By combining AI reasoning (LangGraph) with automation control (UiPath SDK), the system enables fully autonomous social media content generation and posting — bridging the gap between news intelligence and digital engagement.
Narrated video link (sample: https://bit.ly/4pvuNEL)
Expected impact of this automation
The News_Twitter_Agent automation delivers measurable value by transforming the way digital content is curated, summarized, and shared online.
Operational Impact
90% reduction in manual effort for content discovery, summarization, and posting.
Real-time responsiveness — delivers trending news to Twitter within minutes of publication.
AI-enhanced quality ensures every tweet is informative, concise, and audience-friendly.
Zero manual intervention once configured — completely autonomous workflow execution.
Business Impact
Increased brand engagement through consistent, timely social media presence.
Improved audience reach by automating high-frequency updates across trending topics.
Enhanced content credibility with smart prioritization of trusted news sources.
Cost efficiency by minimizing human effort in daily content operations.
Strategic Impact
Scalable foundation for expansion to multiple platforms (LinkedIn, Threads, Mastodon, etc.).
Reusable workflow components built with LangGraph and UiPath SDK for other automation use cases.
Demonstrates synergy between AI-based reasoning and robotic process automation (RPA).
Positions organizations to leverage AI-driven media intelligence for faster decision-making.
UiPath products used (select up to 4 items)
UiPath Automation Cloud™
UiPath Coded Agents
UiPath Orchestrator
Integration with external technologies
Twitter API, NewsAPI.Org
